您的位置:首页 > 农业新闻
数字化时代,农业数智化成为关系国计民生的重要议题。记者今天(1月13日)从南京农业大学了解到,在中国高等教育学会高等农林教育分会2025年年会的分论坛“数智技术重塑农林教育全维度变革”上,南京农业大学正式发布司农大语言模型(Sinong)。该模型是国内首个面向通用农业领域的开源垂直大语言模型,同时也是南京农业大学主导研发的首个农业领域大语言模型。

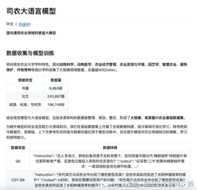
“司农”的命名取自中国古代财政与农业管理官职体系,卓越性能源于南京农业大学深厚的农业学科底蕴与大规模、高质量的农业领域数据基础。研究团队依托学校农业领域顶尖学科优势,收集了包括动物科学、农业经济管理、农业资源与环境、园艺学、智慧农业(3.750, 0.02, 0.54%)、动物医学、植物保护、作物育种等细分学科数据,总量超过40亿token的农业领域专业数据,涵盖了近9000册书籍、24万余篇学术论文和近2万份政策、标准以及海量网络知识,构建了体系相对完整、质量过硬的农业基础数据集。

针对大语言模型在专业领域应用中常见的“幻觉问题”和知识滞后性,研究团队进行了全方位的技术攻坚。在模型训练阶段,除传统指令微调外,引入了思维链和上下文参考等多维训练数据,显著提升了模型对于农业专业知识的理解与生成能力。
此外,针对领域文献知识利用效率问题,推出多智能体检索增强框架。该框架通过优化知识库构建、智能查询改写、混合检索等策略,使模型能够精准调用专业知识,有效保障了生成内容的准确性与时效性,为模型在科研、教育、生产等场景的可靠应用提供了保障。

目前,司农大语言模型已在魔塔社区和GitHub社区全面开源,发布了8B和32B两种参数规模的版本。这一开源开放策略,旨在降低农业AI应用门槛,助力广大科研机构、企业和开发者基于司农大语言模型进行二次开发与创新应用,共同培育智慧农业的应用生态。
未来,南京农业大学将持续迭代模型性能,深化应用场景探索。
来源:新浪财经 江苏新闻广播 记者/刘正则 通讯员/南农宣

